Warning: Undefined variable $post in /home/quantdev/thechangelab.stanford.edu/wp-content/themes/lagunita-theme/Lagunita.php on line 124
Warning: Attempt to read property "ID" on null in /home/quantdev/thechangelab.stanford.edu/wp-content/themes/lagunita-theme/Lagunita.php on line 124
Mindfulness from Me to We: A Randomized Control Trial on the Effects of an 8-week Mindfulness Intervention on Mindfulness, Well-Being, Mental Health, Compassion, and Prosociality
- |
- News & Updates
- |
- Publication
- |
- Mindfulness from Me to We: A Randomized Control Trial on...
Shelley Aikman, Paul Verhaeghen, and Nilam Ram
We investigated whether effects of an 8-week mindfulness training (Mindfulness Institute for
Emerging Adults), known to result in changes in mindfulness, well-being, and mental health,
would carry over into changes in compassion and then into changes in prosociality (a cascade
effect). A total of 190 college students were randomly assigned to either the intervention group
(n = 93) or a waitlist control group (n = 97). The intervention was conducted online, via Zoom.
Measures were completed pre-, mid-, and postintervention; principal component analysis of the
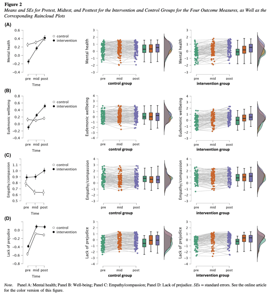
surveys suggested the presence of four components, associated with measures of (a) mental
health, (b) well-being, (c) compassion, and (d) lack of prejudice. We found larger beneficial
change across time in mental health, well-being, and compassion for the mindfulness
intervention group compared to the waitlist control; the benefits did not extend to measures
related to prejudice. These benefits of the intervention were already evident at midpoint and
further increased until posttest. There was no support for a cascade effect: Changes in mental
health and well-being were coupled, but changes in compassion were not predicted by
changes in any of the other variables. For the composites that showed effects, those who
initially scored lowest benefitted the most. The results suggest that a standard mindfulness
training not only benefits mental health and well-being but also impacts compassion, the
latter through mechanisms that are currently unclear.
