News & Updates
Mapping the human screenome: Our vast digital lives
2025-07-15 4:11 PM
"In this episode of School’s In, Professor Nilam Ram discusses the Human Screenome Project, a research study that explores cell phone usage and what it says about the way we process information."
Congratulations to the Graduating Members of the Change Lab!
2025-06-26 2:15 PM
Congratulations to Charles Shi, Julia Fischer, Parker Daley, Rebecca Trockel, Sam Prieto Serrano, and Tristan Peng!
The Evolution of EEG-Based Music Research: Methodological Transitions and Neurophysiological Insights from the 1970’s to the Present
2025-06-24 8:50 PM
This review examines the methodological progression of EEG-based music research from 1970-2025, analyzing how advancing technology and evolving theoretical frameworks have shaped the field...
Shockvertising: The Efficacy of Graphic Content on Social Media Campaigns for Animal Rights Non-Profits
2025-06-24 8:44 PM
While shock advertising is omnipresent in our media landscape, the research on its applications for non-profit organizations is minimal. This study evaluated the efficacy of short-form video content in social media campaigns based on shock level, with the goal of assessing and informing advertising tactics for non-profit organizations benefiting animal rights causes...
Storms in the Screenome: An Analysis of Digital Information Acquisition During Extreme Weather Events
2025-06-24 8:25 PM
As the amount of time people are spending on their smartphones also increases, the “Weather Information Landscape” is shifting away from “traditional” communication sources like radio and television toward digital media, including social media and smartphone-enabled weather communication (Krocak et al., 2024). However, the content people see – and the sources of that content – in this new landscape are not yet well accessible or understood...
Evaluation and Comparison of Statistical Models for Intensive Longitudinal Data
2025-06-24 7:58 PM
Recent advances in machine learning, data availability, and computational resources have given rise to complex nonlinear models of psychological processes. Though theory can help guide model selection, there is no widely agreed-upon framework for identifying models that are appropriately complex and accurate for examining the phenomenon of interest...
Positive Affect Dynamics
2025-05-20 2:23 PM
Here, we examine how key temporal properties—including variability, instability, inertia, and reactivity—relate to adaptive functioning and health-relevant outcomes. These dynamic approaches extend traditional assessment frameworks, offering greater predictive utility for understanding health trajectories beyond static measures...
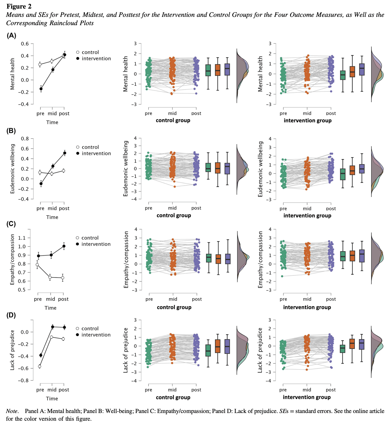
Mindfulness from Me to We: A Randomized Control Trial on the Effects of an 8-week Mindfulness Intervention on Mindfulness, Well-Being, Mental Health, Compassion, and Prosociality
2025-05-20 1:49 PM
We investigated whether effects of an 8-week mindfulness training (Mindfulness Institute for Emerging Adults), known to result in changes in mindfulness, well-being, and mental health, would carry over into changes in compassion and then into changes in prosociality (a cascade
effect)...
Bayesian Response Surface Analysis (BRSA) for Congruence Hypothesis
2025-05-19 11:59 AM
We propose Bayesian Response Surface Analysis (BRSA) for null hypothesis testing using Region of Practical Equivalence (ROPE) and model comparison (out-of-sample predictive accuracy). Further, we propose the use of generalized additive models (GAMs)...
Person-Specific Analyses of Smartphone Use and Mental Health: Intensive Longitudinal Study
2025-03-11 3:24 PM
This exploratory empirical demonstration aims to answer whether mental health effects are associated with media use experiences by...










